交通事故财产损害的种类
根据《最高人民法院关于审理道路交通事故损害赔偿案件适用法律若干问题的解释》规定,因道路交通事故造成下列财产损失,当事人请求侵权人赔偿的,人民法院应予支持:
1.维修被损坏车辆所支出的费用、车辆所载物品的损失、车辆施救费用;
2.因车辆灭失或者无法修复,为购买交通事故发生时与被损坏车辆价值相当的车辆重置费用;
3.依法从事货物运输、旅客运输等经营性活动的车辆,因无法从事相应经营活动所产生的合理停运损失;
4.非经营性车辆因无法继续使用,所产生的通常替代性交通工具的合理费用。
由此,可以将财产损失分为直接财产损害和间接财产损害。
直接财产损失
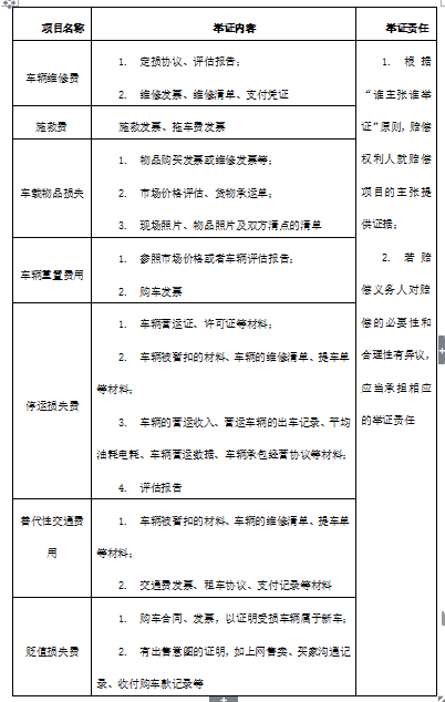
1.车辆维修费
所谓车辆维修费用,是指因交通事故侵权造成车辆损坏,为修复车辆达到恢复原状所产生的必要费用。
2.施救费
施救费是指交通事故导致车辆受损,为了减少事故损失而采取适当措施抢救支出的合理费用。施救费不等同于拖车费。在道路交通事故中,保险车辆出险后,失去正常的行驶能力,被保险人雇佣吊车及其他车辆进行抢救的费用,以及将出险车辆拖运到修理厂的运输费用属于施救费。
3.车载物品损失费
车载物品损失费是指,在交通事故中,因侵权人的侵权行为,导致受害人车上物品损害或灭失,受害人有权就此主张赔偿。
4.车辆重置费
车辆重置费用,是指因机动车交通事故导致被侵权人的车辆灭失或者无法修复的,被侵权人为取得与交通事故发生前被损害车辆价值相当的车辆所开支的费用。
间接财产损失
1.停运损失费
停运损失针对营运车辆,营运车辆是指从事社会运输并收取运费的车辆,以完成商业性传递或交通运输为目的的车辆也属于营运车辆。在交通事故损害赔偿案件中,如果受害人的被损车辆正用于货物运输或者旅客运输经营活动,要求赔偿被损车辆修复期间的停运损失的,交通事故责任者应当予以赔偿。
2.替代性交通费用
对于替代性交通工具损失的赔偿,实质是对使用中断损失的赔偿。替代性交通工具损失赔付的前提条件有二:一是替代性交通工具费用获得赔付前提首先是非经营性车辆,经营性车辆不能按照替代性交通工具费用赔付;二是替代性交通工具费用应当在合理范畴内,不能无限制的扩大损失。
3.贬值损失费
当车辆发生交通事故后,就会导致车辆贬值损失。即使车辆经过维修,能够正常行驶,也无法弥补会导致车辆贬值的客观事实。但实践中,关于车辆贬值损失多数情况下不予赔偿,只有极少数支持理赔。根据实践总结,可以综合考虑如下因素:1.受损车辆方必须是事故中的无责方或者次要责任方;2.受损车辆为新车;3.事故造成车辆损失非常严重,且影响正常使用的关键部位受损严重;4.受损车辆方明确有出售意愿的。
财产损害赔偿的举证